请输入关键字
确定
top
首页
医院概况
医院简介
组织架构
院训
资质荣誉
人才招聘
联系我们
科室导航
妇女保健部
孕产保健部
儿童保健部
医技科室
其他科室
新闻中心
医院新闻
健康园地
信息公开
就医指南
就诊流程
就诊须知
住院须知
乘车路线
科室电话
分娩出院须知
研学专区
科研教学
精彩专题
医学伦理委员会
委员会简介
指导原则
政策法规
党建工作
工作动态
党团风采
医院文化
纪检监察
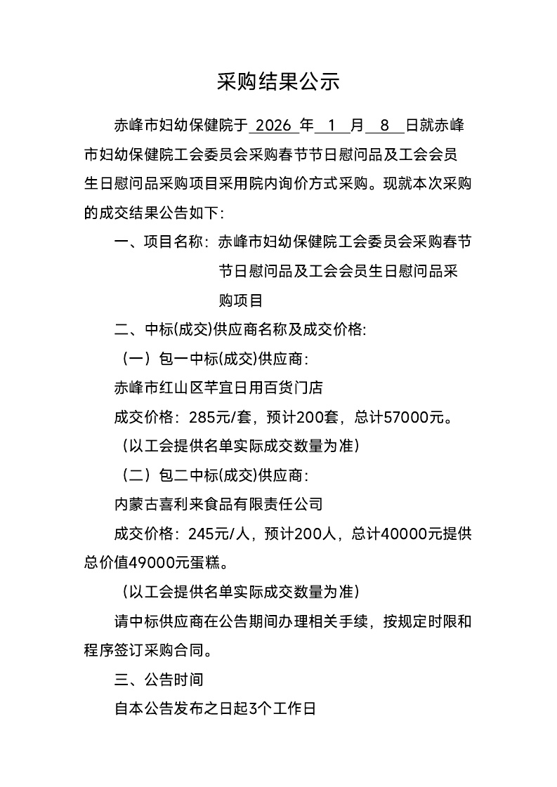
赤峰市妇幼保健院工会委员会采购春节节日慰问品及工会会员生日慰问品采购结果公示
发布时间:
2026-01-08
下一条:赤峰市妇幼保健院医疗废物处置服务采购结果公示
上一条:赤峰市妇幼保健院财务软件系统运维支持服务采购项目采购公告